Chapter 3 : Enabling Technologies For Modern Manufacturing Environments
Learning Objectives
Integrated computer-based information system.
After studying this chapter, you should be able to:
1 Describe how integrated computer-based information systems (ICBISs) are developed.
2 Explain how material requirements planning (MRP) and manufacturing resource planning (MRP II) systems are used to integrate and improve operations.
3 Show how electronic data interchange (EDI) and/or XML is used to form metacorporations.
Introduction
LEARNING OBJECTIVE 1
Describe how integrated computerbased information systems (ICBISs) are developed.
Modern organizations, including manufacturing enterprises, merchandising businesses, and service firms, are investing heavily in information technology to help coordinate operations and improve performance. The U.S. Chamber of Commerce reported as early as 1991that investment in information technology constituted over 50 percent of all U.S. capital investment and was increasing at a rate of 15 percent annually.1 The purpose of this chapter is to introduce you to this enabling information technology and to describe how it is used.
Over the last decade most large companies have spent a staggering amount of money on these projects, mostly to get nothing. For example in 2002 McDonalds [yes, the hamburger guys] spent over US$140 million on a failed ERP [Enterprise Resource Planning] system. Although this might seem like a great deal of money to waste, it was not even major news in the IT world because of the large number of competitors who lost even more on these IT mega-investments. Since you will be the people who buy and use these systems it is essential that you become smart shoppers, as well as smart users. In your career almost everything you do as an accountant will be done by one of these systems, and the largest investments you plan or manage will have IT as one of the largest components.
How To Develop An Integrated Information System
Most of the focus on large software systems today is on what are called Enterprise Resource Planning [ERP] systems. These started out as extensions of the MRP II systems you looked at in the last chapter, however they have grown to include everything you can imagine. Our discussion in this chapter is more general, so it would apply to most large systems, whether ERP, or not.
In general terms, developing an integrated computer-based information system (ICBIS) entails two broad tasks:
• Enterprisewide modeling
• Implementing a technology platform
Creating An Enterprisewide Model With An Entity Relationship Diagram
A key aspect of modern information systems is the use of relationship databases. This type of database was invented in the late 1970s, but has transformed programming, and especially, the type of accounting system software we have today. In fact, much of what we try to do today would be impossible without the relational database. As far as we know, there has not been any accounting software written in the last 10 years that does not use this modern technique, even programs like Quicken.
Object-oriented database programming is an even newer approach--but this chapter focusses on relational databases. The modeling tool used to create an enterprisewide model of a firm is an entity relationship diagram (ERD). Enterprisewide models show all major entities of a company and the relationships among these entities. An entity in an ERD is a person, place, object, event, activity, process, or concept about which data are recorded. The purpose of an ERD is to show which entities interact with each other and how they fit together to form the enterprise. It is a road map of the information flows.
The ERD is a popular enterprisewide modeling tool used by management accountants and systems consultants working for the large international accounting firms. Symbols used to develop ERD models are demonstrated in Exhibit 3-1. There are many different modeling tools available. Although we use a general type of ERD in this book, there are several slightly different types of ERD diagram. One of the newer types of modeling tools is UML, or Unified Modeling Language, which is a bit too complex for our purposes, but you can take a look at http://www.uml.org/ for some examples.
The ERD displayed in Exhibit 3-2 is an enterprisewide model of a manufacturer upon which its ICBIS is based. In this ERD, most relationships are many-to-many (M:M), although the double arrows are not shown so that it will be less confusing.
This enterprisewide model pulls together the following financial accounting entities:
• General ledger entity
• Sales order entity
• Accounts receivable entity
• Accounts payable entity
• Purchase order entity
• Payroll entity
Management accounting entities include the following:
Cost accounting entity. This entity provides costs for manufactured products and helps to ensure that the costs assigned to each product accurately reflect the material, labor, and overhead that are required to make it. The cost accounting entity also provides data on the cost of goods manufactured and inventories for financial accounting's general ledger entity.
|
INSIGHTS & APPLICATIONS Failing to Unleash the Power of Information Knowledge is power, and information provides knowledge. An individual with information cannot help but take responsibility. A plant manager at a one-billion dollar food-processing company is asked about a new bonus plan. He has surprisingly little to say. I probe, and am stunned to learn that he has never been privy to information on the profitability of the facility that he runs. How can he manage? How can he be motivated to improve? |
No one really knows the score. In fact, a detailed corporate study had just revealed that an all-time favorite, a product thought to be a “cash cow,” had in fact been losing money for years. To deal with the new strategic requirements for success, all the tools to induce and support action-taking must be available at the front line. Therefore, we must: Share virtually all information with everyone. Decentralize information systems. Provide training to help people understand how to use this newly available information.a |
|
a From Thriving on Chaos by Tom Peters. Copyright © 1987 by Excel, a California Limited Partnership. Reprinted by permission by Alfred A. Knopf, Inc., pp. 609-610. |
Inventory entity. This entity maintains beginning and ending financial and nonfinancial data about raw materials, WIP, and finished goods.
|
An Entity is a person, place, object, event, or concept about which data are recorded. Some of the entities in a manufacturing company include plant and equipment, material requirements planning, and cost accounting. In a bank, entities are customers, employees, accounts, branches, loans, and so on. A rectangle is used to represent an entity on an ERD. |
|
|
A relationship is the abstraction of a set of associations that hold between different entities. Relationships are represented by a diamond-shaped box with lines connected to related entity types. The diamond-shaped box contains a verb that explains the relationship. The verb contained in the diamond allows an analyst to explain the relationship between entities explicitly. This explanation makes the ERD understandable by all levels of personnel within an organization. A relationship also contains lines from the diamond to the related entities. The lines with proper notation show the occurrences between entities. Relationships can be one-to-one (one:one), one-to-many (one:M), or many-to-many (M:M). |
|
• Plant and equipment entity. This entity provides both a record of available production resources and depreciation data for product costing.
• Performance measurements entity. This entity includes a wide array of performance evaluations, such as the lead time efficiency (LTE) ratio discussed in the previous chapter. Performance measurements should support the continuous improvement philosophy of Lean, leading to reduced inventories, increased quality, decreased setup times, greater productivity, and improved customer service.
• Report writer entity. This entity provides other reports to meet the informational needs of managers.
Integrated with management accounting are engineering and manufacturing entities, such as the following:
• Master scheduling entity. This entity reflects management's overall production plans based on sales forecasts.Material requirements planning entity. This entity provides production scheduling and inventory planning and control.Capacity requirements planning entity. This entity identifies production load for the factory floor by time period, product, and operation.
• Bill of materials entity. This is an explosion list of all items required to make a particular product, in terms of quantity, quality, and cost.Obviously, the modern management accountant cannot alone construct the ERD or design the ICBIS. The point is that the management accountant is part of an information systems team. Thus, management accountants need to understand the terminology, ideas, and ultimately the environment in which they will work. One fundamental objective is to make sure that the accounting entities are properly lined to the Marketing, Manufacturing, and Logistics entities in an efficient and effective manner. Three major areas of technology are used to implement an enterprisewide technology platform, based on the enterprisewide model of a manufacturing firm: Computer processors and their peripherals Local area networks (LANs) Bar code scanners. These technologies are put together to form an ICBIS or the manufacturing enterprise.
The Computer Processors And Their Peripherals.
The ICBIS uses three types of processors:
Mainframes (Still a few, and very important!)
• Servers
• PCs (or workstations)
Popular peripherals for mainframes and servers include large high-volume printers and mass storage. Popular peripherals for microcomputers, or workstations, include the following:
• Hard drives
• Touch screens
• Mice
• Hand-held wands
ICBISs permit the functional specialization of these processors. For example, the forte of the mainframe is its ability to process large volumes of data and its enterprisewide integrity and control. The server possesses the same capabilities on a smaller scale. Also, the server is often used as a front-end processor and connector to the mainframe.
The advantages of the PC are its graphics and user friendliness. Data from the mainframe or server are downloaded to individual workstations as needed for local processing. The PC then displays the results in both tabular and graphical form, as desired by the user. Thus, in an ICBIS, the mainframe and server process and manage giga- or tera-bytes of data, print large volumes of output, and control interactions throughout the enterprisewide network. Workstations, on the other hand, provide users with the ability to perform specific applications, make database queries, and generate a variety of graphical displays and reports.
LOCAL AREA NETWORKS. Local area networks (LANs) connect processors and their peripherals for processing within each major function serviced by the ICBIS. These major functions are as follows:
• The Financial Accounting Local Area Network (LAN). This LAN is composed of various workstations, printer(s), optical file cabinets, and a magnetic disk database. The workstations enable users to perform financial accounting tasks. The financial accounting database is controlled by the mainframe, which also prints all critical financial reports and documents, some of which may be confidential. Workstations in the financial accounting LAN, however, are connected to the financial accounting database for uploading and downloading data under strict input, processing, output, and database controls.
• Data required for local processing are stored in optical file cabinets and magnetic disks. An optical file cabinet is composed of optical disks and optical cards that are read by a low-power laser beam. They feature very high density storage, resistance to change, and immunity to electromagnetic influences that can destroy data on magnetic tapes, disks, or hard drives. Consequently, optical file cabinets are very useful for storing vital documents over a long period of time. The database that stores data for financial analysis (e.g., spreadsheet applications) is supported by a magnetic disk.
• The Management Accounting Local Area Network (LAN). This LAN consists of workstations, printer(s), and a database stored on magnetic disk. It performs cost accounting; raw materials, work-in-process, and finished goods inventory costing and control; plant and equipment control and depreciation accounting; performance measurements reporting; and various other management analyses and reports. It transmits data, such as cost of goods manufactured and inventory values, to the financial accounting LAN. Data for much of management accounting processing come from the factory floor LAN. The management accounting LAN also interacts with the engineering LAN.
• The Engineering Local Area Network (LAN). This LAN performs many of the manufacturing functions, such as master scheduling, material requirements planning, capacity requirements planning, and the bill of materials. The engineering LAN depends on both the management accounting LAN and the factory floor LAN to transmit a great deal of cost, performance, and production data to it. The engineering LAN also receives budget data and sales forecasts from corporate headquarters to facilitate its scheduling and planning functions.
• The Factory Floor Local Area Network (LAN). This LAN controls manufacturing operations. It also uses bar code scanners to collect manufacturing data that are transmitted to both the management accounting LAN and the engineering LAN. Bar coding is a key piece of technology used on the factory floor. In traditional systems, data are often captured either by pen or through manual key entry, but with bar coding, data can be identified and captured automatically. Letters, numbers, and special characters are encoded into a series of parallel bar and space patterns, called bar codes.
WHAT ARE BAR CODE SCANNERS AND HOW ARE THEY USED? Bar code scanners (also called readers) are optical and electronic devices that scan bar code symbols and output the bar-coded data as electrical signals suitable for computer processing. Five generic types of bar code-reading equipment are now in use:
• Hand-held light wands
• Stationary fixed-beam scanners
• Stationary moving-beam scanners
• Hand-held lasers
• Imaging array readers2
The primary criteria for selecting an appropriate scanning device include cost, speed, and the need for online capability.
With a fully integrated bar code network in place, accounting reports that once lagged production by days and weeks can be generated in a matter of minutes via either a printer or a monitor display. This timely information allows management to monitor and control critical areas, identify problems and inefficiencies, and take corrective action before big problems occur.
Bar coding effectively eliminates the need for source documents. Bar-coded labels are directly imprinted on, or physically attached to, direct materials, WIP components, and finished goods. When these labels are scanned by a reading device, the underlying data are immediately transmitted to the computer. The data are processed to meet the needs of various entities throughout the ICBIS, such as the inventory, cost accounting, and factory floor control activities. Immediate input and processing of data result in real-time processing information for daily or even hourly planning and operational control. The real-time processing also provides better information than has been traditionally available for performance evaluation.
In highly automated factories, robots electronically scan bar-coded components on a moving conveyor line and are instructed by the computer to complete an assembly or perform a certain process. Direct laborers (“hands-on” production workers) interact with workstations through touch screens or hand-held light wands. At the start of their shifts, production workers pass a hand-held wand over their ID cards. This procedure tells the ICBIS that the employee is at work at a particular time, workstation, and job. This input in turn triggers the factory floor control center to tell the production worker what particular task, product, or job is to be undertaken and alerts the worker about any special notices or procedures currently in effect.
The engineering LAN has already transmitted a specific bill of materials that describes all the materials required to manufacture a product. Using the electronic bill of materials, the factory floor LAN electronically orders needed components from an automated stockroom or directly from a vendor. If the components are in an automated stockroom, they are loaded on an unmanned tote vehicle that is guided by the computer to the appropriate worker or robot.
At the employee workstation, a high-resolution color monitor delivers special instructions or updated procedures. When the employee completes a particular task, product, or job, he or she registers the work with the factory floor control center by pressing several buttons on a keyboard or touching a series of icons (symbols) on the touch-screen monitor. The system automatically notifies an inspector for approval and quality assurance. On approval, the employee begins work on another task, product, or job.
If employees want or need additional information about the process they're about to start or have already begun, they can access help screens that will display interactive and moving video images stored on video disks. The video images serve as tutorials and demonstrations on how a particular task is performed. If these demonstrations are not sufficient, or a tool or component is missing, the worker notifies the factory floor control center by pressing an alert button. A visual signal on a computer monitor automatically alerts an operator in the glass-encased control room, and a graph pinpoints the signal's source. After determining the location and nature of the problem, the control room operator will take whatever steps are necessary to correct the problem, such as dispatching an engineer to the workstation or ordering delivery of a needed tool or component.
|
INSIGHTS & APPLICATIONS Bar Coding at Xerox as early as 1988!! Bar coding is an integral part of a sophisticated inventory control system at the Xerox Corporation copier assembly plant in Webster, New York. Within this site is a fully automated high-rise storehouse that handles over 1,000 transactions per day and deals with over 55,000 parts annually. Timely scanning of bar-coded information is essential for Xerox's sophisticated material requirements planning (MRP) system that determines the quantity, frequency, and location of parts replenishment of all of its assembly lines and workstations. When warehoused parts are needed, pallets are automatically withdrawn from the high-rise and robotically delivered to material handlers. These handlers withdraw the required boxes, prepare a master replenishment ticket, and attach bar-coded routing tags to every box in the replenishment. Fixed scanners on another series of conveyors direct the boxes to appropriate assembly modules according to information encoded on the bar code label. |
In the automated assembly module, handlers place all boxed parts in uniform, bar-coded tote bins which are then automatically routed to individual assembly work-stations or assigned buffer areas. By scanning empty bins, the system is able to replace needed parts at individual stations automatically. In the console assembly module, handlers place part boxes in carts that are dedicated to particular assembly grid locations. Radio-directed drivers of forklifts transport these carts to the work-in-process grids. They then physically place the part boxes in the more than 350 individual workstation flow lines.At Xerox, bar coding is looked upon as a naturally evolving productivity improving factor that enhances material requirements planning (MRP) and complements the philosophies of JIT. With the help of bar coding, records integrity has been improved, purchase lot sizes have been minimized, and parts can be accurately retraced to the date and source of supply if quality problems should develop. Bar coding has helped allow work-station cycle counts to consistently reconcile to within one percent accuracy levels, a criterion that Xerox must fulfill in order to avoid the taking of complete physical inventories that used to require annual two-week plant shutdowns.a |
|
a Excerpted from Thomas Tyson and Arjan T. Sadhwani, “Bar Codes Speed Factory Floor Reporting,” Management Accounting, April 1988, pp. 41-46. Reprinted from Management Accounting. Copyright by Institute of Management Accountants, Montvale, N.J. |
Bar coding fully complements JIT and CIM by helping to reduce waste and improving data integrity. The use of bar coding at Xerox is the subject of the accompanying sample case.
On The Horizon: Radio Frequency Tags To Replace Bar Coding
Recently the cost of RFID (radio frequency) tags has dropped so significantly that Wal-Mart is mandating that their vendors use them. They have had some problems, especially with smaller vendors, but they are still moving forward strongly.
Web-based Alternatives To Hard-wired Networks
As you can imagine the networks described above are complex and very difficult to setup. They are even more difficult to change when the workers think of an improvement in the layout or process. The use of web-based technology allows us to skip right over these problems. Well, sort of. We can just plug every computer into the network and then create virtual networks by using software to connect people in specific work groups or entities. By software, we mostly mean that the security system will only let you see applications if you know the correct password, so we give physical access to everyone and use the security settings [also called permissions] to create virtual entities. This, of course has created a whole new set of problems with secure access.
Using Material Requirements Planning And Manufacturing Resource Planning Systems To Integrate And Improve Operations
Material requirements planning, better known by its acronym MRP, was one of the first computer-based technologies to hit the factory floor. MRP is based on tradtional push-type thinking, however it can be used in a pull-type environment if users are careful to use it for information management and not as the actual instruction-giving tool. MRP is a materials scheduling procedure geared toward maintaining adequate inventory levels and having items available when they are needed.3 You ca think of MRP as the traditional system’s first computer-based attempt to solve the many lot size, scheduling, machine use, etc., problems of large scale manufacturing.
MRP begins with a schedule for finished goods that is converted into a schedule of requirements for the subassemblies, parts, and raw materials that will be needed to produce the finished goods in the specified time frame.
The primary inputs of MRP are (1) a bill of materials (BOM), which contains a listing of all the subassemblies, parts, and raw materials that are needed to produce one unit of a finished product; (2) a master production schedule, which states which finished products are to be produced, when they are needed, and what quantities are needed; and (3) an inventory records file, which tells how much raw materials inventory is on hand and how long it will take to receive more raw materials from vendors or suppliers.
LEARNING OBJECTIVE 2
Explain how material requirements planning (MRP) and manufacturing resource planning (MRP II) systems are used to integrate and improve operations.
One of the most important features of MRP is its ability to help managers in capacity requirements planning, which is a process of determining short-term capacity requirements, such as machines and personnel. A master production schedule may appear realistic on the surface, but on further analysis, the capacity and resources required may turn out to be unrealistic. If so, the time and quantities in the master production schedule will have to be adjusted.
Manufacturing resource planning (MRP II) expands MRP into a broader approach for planning and scheduling the resources (e.g., engineering, finance, manufacturing, logistics, marketing) of the enterprise. Too often, the various areas of the enterprise are fragmented and uncoordinated without an integrated and timely flow of information. A major purpose of MRP II, supported by an ICBIS, is to integrate these areas in order to focus on and achieve the goals of the enterprise.
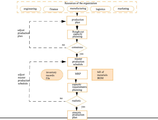
Still, the main element of MRP II is MRP, as Exhibit 3-4
|
shows. The process begins with demands from all the resource areas. They work together to develop a coordinated production plan, so each area will know what role it has to play. For example, finance will know the amount and timing of funds that will be needed to support the production plan. Often, however, the initial production plan will have to be revised until a consensus is reached.
Once a consensus is reached, a master production schedule is prepared. Then, capacity requirements planning is done to see if short-term available resources can meet the master production schedule. If capacity is not sufficient, the master production schedule will have to be adjusted until it corresponds to available capacity. At this point, orders are released and production begins.
What Are The Modules Of Mrp Ii Software?
The software modules that make up the MRP II system are presented in Exhibit 3-5
|
|
aAdapted from: Alan D. Luber, Solving Business Problems with MRP II (Bedford, Mass.: Digital Press, 1991), p. 6. With permission. |
. Notice that a module titled electronic data interchange (EDI) appears as both a customer and a vendor interface module. EDI will be discussed in the last major section of this chapter. Indeed, an increasing number of MRP II software vendors are offering EDI modules that enable companies to integrate their MRP II systems with their vendors' and customers' MRP II systems.
Also notice that the MRP II modules are similar to the entities in the enterprisewide model presented earlier in this chapter. Some companies are using MRP II software as the foundation for their ICBISs. One can build an ICBIS without the MRP II software, but unless the company has special needs that have to be customized, using an off-the-shelf package, such as MRP II, is generally the better way to go.
Comparing Mrp Ii And Just-in-time Manufacturing
Some people believe that an inherent conflict exists between MRP II and just-in-time (JIT) manufacturing. As a matter of fact, MRP II can be used as a key tool for implementing and supporting JIT manufacturing. MRP II does come into conflict with JIT when MRP II is used in old-fashioned ways with traditional batch manufacturing environments. For example, managers in a traditional environment may say, “We will have so much scrap, so let's plan on it.” Thus, scrap is factored into MRP II, planned for, and purchased.
Scrap, not MRP II, is totally contrary to JIT management philosophy. If managers continue to use MRP II in the traditional way, then MRP II will be blamed for the conflict with JIT and Lean. As companies make progress in implementing JIT, however, vendors of MRP II software will drop some features and add others. For example, some MRP II vendors have added a kanban master file to their database to define every standard kanban container used in the plant. Kanban containers are controlled by reading bar code labels on the containers.
Solving Problems With Mrp Ii
Any manufacturing environment presents a number of problems that must be solved in order to achieve success. The following are some typical problems solved with MRP II:
|
INSIGHTS & APPLICATIONS Material Shortages Problems at Widgets, Unlimited Jim McAdams, plant manager at Widgets, Unlimited, was mad. For the fourth consecutive month, materials shortages had caused him to miss his plant output quota. Andrea Thomas, chief executive officer (CEO), was on his back, making his life miserable. Jim had enough. He went to Elizabeth Heichler's office to get to the bottom of the problem. “You're the management accountant, Elizabeth. Why do we continue to have these shortages? I want you to investigate the shortages and tell me what's causing them,” said Jim, still fuming from his encounters with Andrea. “I'll get right on it,” said Elizabeth. A five-day paper chase ensued. After tracking down each of the shortages, Elizabeth reported the following results to Jim: •Two shortages were caused by lost shop orders. •Four parts were never ordered because they weren't listed on the bill of materials. •Three shortages occurred because purchase orders had not been rescheduled in coordination with production rescheduling. •Six parts were “stolen” by production control to fill shortages on other, more critical jobs. •A large order of parts was never delivered by a vendor who has a poor record of delivering orders on time. |
A large order of parts from another vendor had to be returned because of poor quality. Jim shook his head in disbelief. “I hoped that your investigation would help solve this problem,” said Jim. “But the way we're going now, I'm not sure that the same things won't happen next month and the next. We've got to do something to coordinate our work so the right hand will know what the left hand is doing.” “I agree,” said Elizabeth, “and I believe I have a solution. I’ve taken the liberty of looking into a system called manufacturing resource planning, or MRP II for short. It will help us coordinate the entire manufacturing process, as well as integrate our operations with our vendors and customers.” “Will it help us eliminate material shortages?” said Jim. “Yes, I believe it will,” Elizabeth responded. “For example, MRP II contains a material requirements planning software module, dubbed MRP, that is employed to prevent material shortages. Its database stores detailed, permanent records of the quantity and need date of every requirement, as well as the quantity and due date of every scheduled receipt.” “Well, I'm for giving MRP II a try,” said Jim. “We'll hold some meetings to see what the others think about it.” “Yes, there's a lot of work to be done before we can even think about installing MRP II. We've got a lot of changes to make, both operationally and culturally, before we acquire an MRP II package,” said Elizabeth. “I totally agree,” said Jim. “I worked for a company that tried to install a system before they got their basic operations squared away. Installing a system over bad operations just causes more problems,” said Jim. |
• Material shortages
• Poor quality
• Poor customer service
• Poor productivity
SOLVING THE MATERIAL SHORTAGES PROBLEM WITH MRP II. Many enterprises spend more time and money identifying material shortages than on any other problem. By solving material shortages problems, a company can make significant progress in solving other problems, such as poor quality, poor customer service, and poor productivity.4
SOLVING THE QUALITY PROBLEM WITH MRP II. Vendors should be selected on the basis of price, quality, and delivery. The low-price vendor may not be the low-cost vendor if late deliveries and poor quality cause increased costs. The above sample case is an aid to a better understanding of the quality problem.
With an MRP II system, a company can rate vendors on the basis of price, quality, and delivery. The following formula provides a simple calculation of quality:
|
INSIGHTS & APPLICATIONS The Quality Problem at Nordstrand Technologies Linda Helgerson, manager of customer service at Nordstrand Technologies, had been receiving an unusual number of complaints from customers about product quality. The number of failures within the warranty period had quadrupled within the last three months, and the entire management team was concerned about the lack of success in solving the problem.The source of the problem was discovered by a phone call from a vendor's representative who volunteered that his company had shipped defective parts on purchase order numbers 5392 and 5486. “That's great news,” said Roger Kaplan, manager of quality control. “Now all we have to do is purge all the |
bad parts in the stockroom, and on the factory floor and replace all bad parts out in the field.” Unfortunately, the task was not as easy as it sounded. Nordstrand did not keep detailed records that would enable anyone to determine whether any parts from the two purchase orders were in the stockroom, WIP, or finished goods, or which customers had received products that contained the defective parts. The company took a costly approach to solving the problem. It scrapped $100,000 worth of parts in the stock-room. All WIP inventory was reworked to replace parts that might be defective. The company's field service group called on all customers who might have received shipments containing defective parts. Nevertheless, the corrective actions were only about 60 percent effective, and the 60 percent solution cost the company more than $500,000. A better solution would have been to prevent the “junk” from getting in the company in the first place. |
A perfect quality rating is 100 percent. The quality rating is stored in a vendor master file in the MRP II database. Records in the master file can be viewed online.5 Exhibit 3-6
|
|
|
Vendor Performance Inquiry |
|
|
|
|
Vendor Code: 964 |
|
Name: Precision Instruments |
|
|
|
|
category |
current quarter |
year to date |
20x4 |
20x3 |
20x2 |
|
Number of parts inspected |
200 |
800 |
1000 |
1200 |
900 |
|
Number of parts rejected |
0 |
10 |
20 |
50 |
50 |
|
Quality performance rating |
100% |
98.7% |
98.0% |
95.8% |
94.4% |
|
Total number of parts received |
200 |
790 |
980 |
1150 |
850 |
|
Number of late shipments |
1 |
3 |
6 |
10 |
12 |
|
Total $ purchased |
$42,000 |
$160,000 |
$195,000 |
$228,000 |
$166,500 |
|
Total $ at standard cost |
$46,000 |
$172,000 |
$200,000 |
$218,000 |
$156,000 |
|
Variance from standard |
.087 |
.07 |
.025 |
-.046 |
-.067 |
is an example of what users see on the screens of their workstations. In this exhibit, the quality performance rating of Precision Instruments has been improving steadily. So far in the current quarter, Precision enjoys a 100 percent quality performance rating with only one late shipment. Precision is providing this performance while supplying the company at a favorable price variance of 8.7 percent.
The vendor performance rating, especially incoming inspection, is at odds with JIT philosophy, however, because incoming inspection is a nonvalue-added activity and should be eliminated. JIT purchasing programs focus on eliminating the need for incoming inspection by developing long-term, single-source relationships with quality vendors. Certain vendors are certified and allowed to deliver directly to production, sometimes referred to as “ship-to-production-line” privileges. This eliminates inspecting, counting, handling, and storing activities, along with all the raw materials stockrooms. In fact, there are no raw materials stockrooms in JIT manufacturing. Certified vendors, though, are subject to periodic audits to retain their certification privileges.6
SOLVING THE CUSTOMER SERVICE PROBLEM WITH MRP II. Customer service, as the previous chapter observed, is paramount in WCM. It entails getting the right product to the customer as needed. Next to missed shipments, not being able to provide customers with accurate delivery dates at the time of order entry is the most common cause of poor customer service. Not being able to meet customer needs can jeopardize the success of any company, as the sample case on the next page illustrates.
|
INSIGHTS & APPLICATIONS Saturn's Vendor Relationships The goal at GM's Tennessee-based Saturn Corporate strategy is to maintain tight control over all incoming materials. This strategy has led to vendor agreements and long-term relationships. Saturn spends six to eight months identifying and electing prospective vendors. Then on-site evaluations are made of vendor personnel and facilities. Then Saturn conducts an in-depth analysis of each vendor's financial, quality, and delivery capabilities. |
Once selected, vendors must show continuous improvement as a world-class organization. These certified vendors are computer-linked through an electronic data interchange (EDI) system to handle transactions automatically. “Quality is the number-one requirement,” says Alan Perriton, Director of Materials Management for Saturn. “No exceptions. If a vendor stubs his toe, we work with him. If he continues to fail on a long-term basis, we consider the option to replace him.” Fewer vendors means establishing better long-term relationships with those that understand Saturn. They become members of the family and are located physically at the plant,” says Perriton.a |
|
aCondensed from “Saturn's Strategic MRO Buy,” Purchasing, May 16, 1991, pp. 23, 27. With permission. |
Many companies are unable to provide customers with accurate delivery dates for one of two reasons:
• They are unable to calculate how much finished goods inventory is available-to-promise (ATP) to customers in a given time period.
• They do not have real-time access to ATP information at the time of order entry.
|
INSIGHTS & APPLICATIONS Falling to Provide Customer Service at Monroe Technologies Orders at Monroe Technologies were down for the sixth consecutive month. Dan Andreotti, manager of customer service, became concerned about the trend and decided to get at the root cause. “Carla, this is Dan Andreotti at Monroe Technologies. How are you today?” “Just fine,” said Carla Cooper, buyer at Marconi Electronics, Monroe's largest customer. “To what do I owe the pleasure?” “Well, Carla, I've been reviewing our records, and I see that you've been doing less than the usual volume of business with us over the last six months. Can you help me understand why?” “Like many other manufacturers, Dan, we're implementing a JIT program. To implement JIT successfully, we need vendors who can provide us with accurate delivery dates. We need to know precisely when you can deliver the parts. General lead times won't do.” “Well, who in the world can do that?” asked Dan, exasperated. “Your biggest competitor, that's who! Eight months ago they installed an MRP II system that links everything together-order entry with inventory with manufacturing planning and so forth.” “We weren't aware of your new JIT system,” said Dan. “We invited all chief executive officers (CEOs) of our major vendors. Yours never showed up.” There was nothing more Dan could say. He thanked Carla for the information and promised to investigate the matter further. |
At the next management meeting, things became a little heated. “Frankly, I don't recall receiving an invitation from anyone to participate in a JIT, or whatever you call it, program. For years, we've been quoting general leadtimes and that's been good enough,” said Henry Halper, Monroe's CEO. “It’s not good enough anymore,” Dan responded. “Well, can't we provide our customers with more accurate delivery dates?” asked Henry. “We've tried to do it with manual methods, but every attempt has met with failure,” said Tres Sanjiv, management accountant. “Why is that?” Henry asked. “To provide customers with accurate delivery dates, our order entry clerks have to search every order manually to determine the status of finished goods inventory. If an item is not in stock, the order entry clerk then has to contact the master scheduler to determine when the next production run is scheduled. Moreover, two or more order entry clerks could commit the same inventory to two or more different customers, and no one would be the wiser until it's too late.” “Why do we continue with such a system, or better stated, lack of a system?” asked Henry. “Henry, if you recall, I presented you with a proposal on MRP II over a year ago,” said Tres. “MRP II,” Henry reflected. “Oh, that's a materials research planning software package that you tried to sell me on.” “Actually, MRP II means manufacturing resource planning. I've certainly been wanting to implement MRP II to help solve our material shortages and inventory problems. It would also provide capabilities that would enable us to become vendors for JIT customers,” said Tres. “Well, maybe it's high time I got behind you on this, Tres. Tell me more about this MRP II software package you’ve been looking at and ...." |
MRP II systems use information about booked sales orders (i.e., orders that are committed), on-hand inventory, and scheduled production to calculate how much finished goods inventory is ATP in a given time period. The ATP quantity for the current week is calculated as follows:
ATP = (On-hand balance + Master schedule) - Booked orders
The ATP quantity for any future week n is calculated as follows:
ATP (Week n) = Master schedule (Week n) - Booked orders (Week n)
SOLVING THE PRODUCTIVITY PROBLEM WITH MRP II. MRP II systems should make the people who use them more productive. This means that the same number of people should be able to produce more, or that fewer people should be able to produce the same amount of work. The productivity problem is an issue at Thor Manufacturing, as the following sample case explains.
|
INSIGHTS & APPLICATIONS Solving the Productivity Problem at Thor Manufacturing Jeff Norris, controller at Thor Manufacturing, scrutinized the request for $3 million for a computer system, telecommunication network, and MRP II system. “I'm sick and tired of reviewing appropriations that are supposed to increase productivity. In the past three years, Hive approved six major appropriation requests that were supposed to reduce inventory and salaried employees. My gosh, we ought to be down to zero inventory and no salaried employees.” “But this new system will help us achieve a CIM environment and become a world-class manufacturer,” said Kathleen Sullivan, plant manager. “I'm sorry, I don't believe any of it. Three years ago, we had 100 salaried employees whose main job was expediting. Today, we have 125 expediters on the payroll. Each of these people costs the company about $70,000 a year in salary and benefits. And they all add cost, not value. What happened to all that productivity promised three years ago?” “Well, that's what we're trying to ... ,” said Kathleen. “Oh, don't get me wrong,” Jeff interrupted. “The way we currently operate, we couldn't get the work done without these people. But we won't survive much longer if we continue to operate this way. Salaried head count has to be reduced.” “That's exactly what we're trying to do with CIM; turn our operations around and not only survive but flourish,” said Kathleen. “Well, please be more specific. How do you plan to improve productivity with CIM, MRP II, and all this other stuff you've been talking about?” asked Jeff. “I will list a few examples for you, just to give you an idea,” said Kathleen. “We could, for example, improve productivity in production services.” “How so?” “Few people would think that MRP II would reduce headcount in production services, but MRP II's bill of materials module provides online access. So, rather than copying and distributing updated hard copies of bills of materials whenever an engineering change becomes effective, as we're doing now, we can do it electronically and save over 800,000 paper copies per year, as well as the labor required to make those copies.” “OK, but that's not worth $3 million,” Jeff responded. “There's more. For example, we have 14 clerks who do nothing but match sales invoices with purchase orders and packing slips to make sure invoices are correct and valid. MRP II provides electronic three-way matching of invoices, purchase orders, and packing slips. Also, look at all the nonvalue-added costs in purchasing and storing of raw materials. Our buyers and purchasing clerks spend more than half of their time placing |
purchase orders. To convert a plant requisition for raw materials into a purchase order, the buyer must select the vendor, determine price, and complete a purchase order request form. The buyer submits the request form to a purchasing clerk. After the purchase order is generated, a clerk compares the purchase order to the purchase order request form to make sure that no typing errors occurred. Finally, the clerk inserts the purchase order in an envelope and mails it to the vendor. MRP II, on the other hand, automatically generates purchase orders. And if we acquire an EDI module, we can eliminate all paperwork. As we move more and more to JIT, we can eliminate the purchasing function and raw materials stockroom altogether.” “Wait a minute,” Jeff interrupted. “I can see how much of the purchasing function can be eliminated, but I can't see eliminating the raw materials stockroom. In theory, JIT manufacturing eliminates the need for stockrooms by synchronizing the flow of material so perfectly that the vendor delivers raw materials directly to the production line or cell precisely when they are needed. In our operation, I don't believe this state of perfection will be achieved for two reasons: The stockroom acts as a buffer for in-transit lead time variances for our vendors that are remotely located. The stockroom acts as a buffer for our inability to determine precisely where and when raw materials areneeded.You must bear in mind that part of our operation is job order manufacturing in which we make custom-ordered products. With this kind of manufacturing, we are unable to achieve an assembly line style of production suited to predictable, synchronized material flow.” “That's true,” Kathleen responded, “but our stockroom costs are running close to $4 million per year. Therefore, minimizing the cost of operating the stockroom is important. We can do this in two ways: 1. Automatically providing a picklist showing the location and quantities of materials based on the bill of materials for forthcoming production; 2. Permitting stockkeepers to enter completed picklists without having to enter individual inventory transactions for each item issued to manufacturing” “I see what you mean. We're doing a lot of nonvalue-added manual work now. When I was in the service, we called this 'monkey work.' But what about our expediters, Kathleen?” “There's no doubt that expediting is one of our highest nonvalue-added costs, as it is in many other companies.To help reduce, if not eliminate expediting, we must prevent material shortages. By shifting the emphasis from expediting to material shortages prevention, an MRP II system would make it possible for us to eliminate most of our expediters.” “I'll believe it when I see it,” said Jeff. “But you've opened my eyes to a lot of things today. I am certainly willing to pursue your proposal further with an open mind.” “That's all anyone can ask,” said Kathleen. |
|
INSIGHTS & APPLICATIONS Electronic Data Interchange: A Challenge and an Opportunity The past year has been a tough one. Our company went through two mergers and one reorganization and has a new CEO. But things finally seem to be returning to normal. I don't usually have that tight feeling in my stomach when I pull into the parking lot in the morning, and I rarely have a headache when I pull out at the end of the day. Then it happens-just when I think things are going smoothly, the vice president of marketing, Sharon Majors, comes into my office late on a Friday afternoon. “You're not going to believe this,” she starts off. “I just got back from a trip to St. Louis with our Midwest sales representative. Our last stop was MaxTech. I scheduled it so we could spend as much time with them as they would give us.” “MaxTech is our company's largest customer. Last year their orders represented around 40% of sales and more than 50% of profits. Because they represent such a significant portion of our business, everyone in our organization works hard to meet their requirements. |
Sharon continues, “When we got to MaxTech, they had set up a meeting for us. In addition to the people I had expected to meet, their chief information officer and a couple of MIS staff were there, too. Soon after the meeting started, I found out what was up. MaxTech has decided that they want to streamline some of their internal operations. They have decided to implement an EDI system and want us to be one of their test vendors. They chose us because we have been so cooperative in the past.” I don't hear the last sentence because I am shuffling through my list of acronyms trying to decipher EDI. Finally, I remember that EDI stands for electronic data interchange. My hazy recollection is that EDI has something to do with computers communicating with other computers. “When do they want us to do this?” I ask, hoping for an answer sometime in the next century. “They're not firm on their dates yet, but it sounds like they would like a pilot test about six to eight months from now, followed by full implementation in 12 months.” “Six to eight months!” I say. Here we are again, thrown back into the crisis mode that we had operated in for so much of the past year. “Okay, I guess we will need to get going soon, I'll set up a meeting for early next week.” As I drive home that night both my stomach and my head are hurting again.”a |
|
aJack M. Cathey, “Electronic Data Interchange: What a Controller Should Know,” Management Accounting, November 1991, p. 47. Reprinted from Management Accounting. Copyright by Institute of Management Accountants, Montvale, N.J. |
Moving To Electronic Data Interchange And Metacorporations
Electronic data interchange (EDI) is a computer-to-computer communications system that enables a number of business transactions, such as ordering, shipping, billing, and paying, to be conducted between companies electronically. Such a system is illustrated in Exhibit 3-7. EDI is a specific method developed prior to the internet that is still significant. There are other methods available today.
|
New terms like metacorporation, also called virtual company, refer to corporations that are relationship driven. To form a metacorporation, a manufacturer establishes long-term relationships with vendors, customers, bankers, and carriers; the result is a comprehensive economic entity that is held together by relationships supported by the enabling technology of EDI.
The shift to metacorporations has already occurred in a number of industries. For example, General Motors, its suppliers, customers, carriers, and banks are linked together through EDI to form a metacorporation. Virtually no paper, such as invoices, purchase orders, bills of lading, and checks, flows between the various entities.
LEARNING OBJECTIVE 3
Show how electronic data interchange (EDI) is used to form meta-corporations.
Relationships among companies in the next era will be more symbiotic. Symbiosis captures the essence of a new business landscape where organizations will be defined more by their relationships than by organizational boundaries.7
Turning Adversaries Into Partners
Most innovation in the future will demand that historically adversarial relations:
• between many functions in the firm
• between labor and management
• between suppliers and the firm
• between distributors and the firm
• between customers and the firm
be replaced by cooperative relations.8
How Electronic Data Interchange Works
Direct computer-to-computer links take advantage of the speed and accuracy of electronic communication. The cost of such a connection is justified by the high volumes of data and speed of delivery. Moreover, a clearinghouse component, like a full-service bank, can significantly reduce the bookkeeping functions for all participants. Clearinghouses with expertise in EDI can pay freight bills and invoices, audit these payments, protect against duplicate payments, and reformat data and transmit them directly to subscribers' computers for reconciliation and management reports.9
Many transaction sets have been defined under the X.12 standard (maintained by the ANSI Accredited Standards Committee). The most comprehensively covered business activity is the purchasing activity. Exhibit 3-8
|
shows the major EDI transaction sets that can pass between vendors and customers.10
What Are The Benefits Of Electronic Data Interchange?
EDI brings with it many substantial benefits. The most obvious is survival. A number of enterprises have said to their vendors, “No EDI, no business.” Texas Instruments' global EDI system provides connections that enable its vendors to access data anywhere in the system. Vendors wishing to do business with TI must become EDI trading partners in the fullest sense of the word. TI's EDI system has reduced procurement costs by 80 percent. Other companies are including EDI as a high-priority criterion in selecting vendors.11
Management accountants should take the lead in exploring EDI for their organizations.12 The use of EDI leads to a host of benefits, such as the following:
• Reduction in paperwork. EDI eliminates mountains of paperwork and thereby reduces the chance of human error. Data are entered once and that's it. There's no need to recopy the information just so different clerks throughout the transportation pipeline can reenter the same data five or six times. Moreover, once the data are in the database, models can be applied to convert them into meaningful information for management.
• Cost savings. Eliminating the printing and storage costs of paper forms are two other advantages of EDI. Bank charges for lockboxes are reduced. Companies can also make significant cuts in clerical personnel because EDI eliminates the need to “key” data, open envelopes, and carry mailbags to and from the post office.
A trade association estimates that EDI can reduce domestic automakers' manufacturing and marketing expenses by over $200 per car. For an automaker like General Motors, this cost savings would amount to around $2 billion a year. General Motors is developing a pan-European EDI system modeled after its U.S.-based system to link vendors, factories, and distributors. Toyota uses EDI to deliver an automobile with colors and accessories to customer specifications within five days after an order is placed.
• Better integration. By using EDI, vendors will know in advance what parts and quantities the purchaser needs. Marketing in turn will know its customer needs better. This integration leads to a synchronized flow of operations and the ability to implement JIT techniques.
|
INSIGHTS & APPLICATIONS Reaping EDI Benefits at Cummins Engine Company Cummins Engine Company is a satisfied EDI user. Martha Heidkamp spearheaded the EDI implementation at Cummins when she served as project teamleader.Martha Heidkamp says that Cummins has received the following benefits from implementing EDI: Reduced costs Improved accuracy Increased timeliness. |
She states that these benefits are brought about by not rekeying data. Over 70 percent of computer input for one company is output from another company's computer. For example, a vendor ships goods to a customer. The supplier creates an invoice, prints it, and mails a copy to the customer. When the invoice arrives, it is matched against receiving documents, then approved for payment and keyed in the accounts payable system. How much simpler it is if the supplier sends an invoice to the customer's computer.a |
|
aIbid. |
• Improved inventory control. “The inventory reduction is worth a lot of money, and we expect a 7- to 14-day reduction in the order cycle by eliminating manual processing and mail lag,” says Garlan Crossno, director of special projects for Wal-Mart stores. The company has been able to cut inventory by over 15 percent with EDI. Moreover, Wal-Mart can lose millions if its stores run out of popular items during the height of a season. EDI ensures that such losses do not occur.
• Increased automation. EDI supports automation from the accounting office to the shop floor. All clerical and bookkeeping tasks are automated. Moreover, combining EDI with bar codes facilitates new manufacturing procedures, such as JIT, CIM, and MRP II.
Combining Electronic Data Interchange And Bar Coding
By combining EDI with bar-coding technologies, companies can increase the accuracy and the speed of the data collection process. EDI takes care of order processing and shipping, and bar coding tracks production from raw materials to WIP to finished goods. The Pillowtex sample case (below) explains how these technologies are combined.
Supporting The Team Concept Through Information Technology
As discussed in Chapter 2, the team concept plays a primary role in world-class manufacturing. Information technology, especially as applied in LANs, EDI, and telecommunications, supports team members any time and any place, whether they are in the same or different locations, on the road with a laptop or tablet, or working at a vendor's, or customer's, location.
The term groupware refers to information technology that supports the team concept. Groupware applications include the following
• Electronic calendars and scheduling systems
• Videoconferencing and screen sharing
• Electronic mail
• Electronic bulletin boards and FAX messaging
• Voice mail
• Online, integrated databases
These groupware elements permit people to work together even though they are geographically separated.g
|
INSIGHTS & APPLICATIONS Combining EDI and Bar Coding at Pillowtex Pillowtex Corporation is one of the largest manufacturers of bed pillows. Within its product line are standard-, queen-, king-, and jumbo-size down and fiber-filled pillows. Pillowtex also produces a vast array of synthetic decorative pillows and fashion items. On average, Pillowtex produces approximately 1.5 million pillows per month. At Pillowtex, EDI and barcoding were combined in order to make Pillowtex a quick-response manufacturer and to shorten lead times. |
Before Pillowtex automated its production capabilities, inventory was tracked manually. Shop floor personnel packed finished goods into containers and then were responsible for updating a written order list as each container was packed and completed. As the order was shipped, the written order list was sent to a data entry function where another individual would double check the written list and key in the data at a terminal to update the inventory system. By combining EDI and bar coding technologies, Pillowtex can track orders through every stage of the manufacturing process, from picking raw materials through shipment of the finished product to the customer. The implementation of this technology has enabled the company to move to a JIT manufacturing system which effectively allows it to meet unique retailer requirements with minimal disruption to company processes.a |
|
aAdapted from Lawrence Klein and Randy M. Jacques, “'Pillow Talk' for Productivity,” Management Accounting, February 1991. Reprinted from Management Accounting. Copyright by Institute of Management Accountants, Montvale, N.J. |
One of the most serious challenges an enterprise faces is how to shorten the length of time it takes to make something happen or get the job done. The activity in question could be as simple as getting an agreement on. the time and place of a team meeting or as complex as the process that converts a market demand into a commercial product. Problems arise and opportunities are missed when an enterprise is unable to move information in a timely manner and coordinate activities. Groupware offers a way to reduce this dilemma.
Enabling technologies are changing the role of management accountants in world-class enterprises. No longer will they be able to remain isolated from the rest of management, locked behind the closed doors of a distant accounting office. The management accountants of the future (and of the present) will be team members, an integral part of the management team. As such, an understanding of new enterprise environments will be part of their critical, professional information base. Management accountants will need a detailed understanding of the production and computer-based information technologies available and will have to make sure that these are linked to the accounting system.
|
INSIGHTS & APPLICATIONS Involve Everyone in Everything Involve all personnel at all levels in all functions in virtually everything; for example, quality improvement programs and 100 percent self-inspection; productivity improvement programs; measuring and monitoring results; budget development, monitoring, and adjustment; layout of work areas; |
assessment of new technology; recruiting and hiring; making customer calls and participating in customer visit programs. Be guided by the axiom: There are no limits to the ability to contribute on the part of a properly selected, well-trained, appropriately supported, and, above all, committed person. Surviving depends on quality, flexibility, and constant innovation, which in turn depends, on people.a |
|
aPeters, op. cit., pp. 342-344. |
The purpose of this first part of the text has been to provide that understanding. Part II of the text will look at the design of cost accounting systems and how they fit into these new technologies.
Summary Of Learning Objectives
The major goals of this chapter were to enable you to achieve three learning objectives:
Learning objective 1. Describe how integrated computer-based information systems (ICBISs) are developed.
Generally, the first thing that systems consultants do when developing an ICBIS is to create an enterprisewide model of the firm using an entity relationship diagram (ERD). Once all user requirements have been defined, various information technologies, including computer hardware, software, and telecommunication devices, are installed in accordance with the enterprisewide model and user requirements.
Learning objective 2. Explain how material requirements planning (MRP) and manufacturing resource planning (MRP II) systems are used to integrate and improve operations.
MRP is an information system used to perform capacity requirements planning and to handle ordering of raw materials, parts, and subassemblies. Inputs to MRP include the following:
• Master production schedule
• Bill of materials (BOM)
• Inventory records file
The master production schedule indicates the timing and quantity of finished products. These finished products are exploded using the bill of materials. The exploded view of a BOM is usually a drawing or list showing separately, but in proper sequence and relationship, the various raw materials, parts, and subassemblies of a finished product. Then inventory records are used to prepare a material requirements plan to indicate the quantity and timing for ordering or producing raw materials, parts, and subassemblies.
MRP II expands MRP to include resource and production planning. Many authorities view MRP II software as a major enabling technology for the WCM methods of JIT and CIM, and as a foundation for ICBIS. The following problems are eliminated or reduced through MRP II software:
• Material shortages
• Poor quality
• Poor customer service
• Poor productivity
The key to solving these problems is to identify and eliminate their root causes. MRP II helps do just that.
Learning objective 3. Show how electronic data interchange (EDI) is used to form metacorporations.
EDI permits different companies to communicate with one another online and in real-time with little human intervention. Companies can buy, sell, deliver, charge, and pay without preparing various documents and mailing them. In this way, trading partners can be linked together to form a metacorporation.
Most projections indicate that a substantial portion of business transactions will be conducted using EDI by the year 2000. Many authorities believe that by the turn of the century, over 75 percent of the Fortune 1000 companies and their customers and vendors will be connected via EDI. Thus, the question is not whether to do EDI, but rather when and how. Enterprises that implement EDI now will position themselves strategically for greater success in the future.
Important Terms
Bar code scanners (readers) Devices used to read bar code labels. Bar code scanners are available in a variety of sizes, features, and price ranges to meet the needs of different applications. Five types of scanners are commonly in use: hand-held light wands, stationary fixed-beam scanners, stationary moving-beam readers, hand-held lasers, and imaging array readers.
Bar codes Symbols that can be processed electronically to identify numbers, letters, or special characters.
Bar coding A process of preparing and reading bar codes for online, real-time data input.
Bill of materials (BOM) A listing of all the subassemblies, parts, and raw materials that are needed to produce one unit of a finished product.
Capacity requirements planning A process of determining short-term capacity requirements, such as machines and personnel.
Electronic data interchange (EDI) A computer-to-computer communication net-work (using standards set by the American National Standards institute) that enables trading partners, such as buying and selling companies, vendors, customers, banks, and carriers, to carry on business transactions electronically.
Enterprisewide model A visual description of all the major entities that comprise a company and the relationships among these entities. Preparing an enterprisewide model is one of the first steps systems consultants perform when developing an ICBIS.
Entity A person, place, object, event, activity, process, or concept about which data are recorded.
Entity relationship diagram (ERD) A very popular modeling tool used by systems consultants to create an enterprisewide model. It is also used for other modeling tasks.
Groupware Information technology, including both hardware and software, that sup-ports the team concept by enabling team members to interact with one another no matter the time or location.
Inventory records file A storage medium that tells how much raw materials inventory is on hand and how long it will take to receive more raw materials from the vendor.
Manufacturing resource planning (MRP II) A comprehensive software system that contains a number of modules that support WCM objectives and can serve as a foundation for ICBISs. MRP II expands MRP to include planning and scheduling for all the resources of the enterprise.
Master production schedule A document that states which finished products are to be produced, when they are needed, and what quantities of raw materials are needed.
Material requirements planning (MRP) A software system that helps determine the quantity of raw materials on hand, the quantity on order, and future material requirements. Early on, MRP was a stand-alone system. Today, it is a module in the MRP II software system.
Metacorporation (hypercorporation or virtual company) A business enterprise composed of a manufacturing, merchandising, or service firm and its vendors, customers, banks, and carriers that are integrated via telecommunication and computer technologies to carry on business electronically and in a synchronized, cooperative fashion.
Demonstration Problems
DEMONSTRATION PROBLEM 1 Development of ICBIS to handle EDI and JIT. Lobeam, Incorporated makes headlights for automobile manufacturers. Recently, Major Motors, Lobeam's largest customer, held a meeting with all of its vendors. The purpose of the meeting was conversion to EDI and JIT. Vendors that do not convert to EDI and JIT within 12 months will no longer be able to do business with Major Motors.
“From the accounting office to order entry or even to all of us here on mahogany row, today's most effective business enterprises must share information,” Daniel F. Burtraw, Major Motors' CEO, stated emphatically. “It's absolutely critical for efficient and accurate work and data flow that all of our vendors integrate with us electronically. Over the last decade, many in our industry have created islands of automation and data banks of information. It's up to us at Major Motors to be an industry leader and integrate these islands into a unified whole for operations, reporting, and analysis. We expect the same initiative from our vendors.”
Lobeam has responded to this challenge by giving Ping Fu, senior management accountant, the responsibility for developing the ICBIS design to support EDI and JIT. Ping has defined the major entities of the new system as follows:
• Electronic data interchange (EDI)
• General ledger (GL)
• Accounts receivable (AR)
• Accounts payable (AP)
• Payroll (PR)
• Assets and depreciation (AD)
• Customer orders and shipping (COS)
• Purchase orders and receiving (POR)
• Manufacturing resource planning (MRP II)
• Cost management (CM)
• Cost accounting (CA)
• Performance measurement (PM)
So far Ping hasn't really made much progress. All these entities have been in place and functional at Lobeam for quite some time. Her task now is to map out which entities relate to each other, then make certain that people in financial accounting, management accounting, production, and engineering all agree with her concept of these relationships. Only then can true integration be achieved, allowing efficient EDI implementation with Lobeam's vendors and customers. The improved, real-time data flow of the ICBIS will be instrumental in making JIT a reality on the production floor and elsewhere.
Ping's been advised by Dave Hall, the operations supervisor of Lobeam's computer-aided manufacturing group, that decentralized processing using microcomputer work-stations should be sufficient for the ICBIS. He feels that the latest generation of microcomputers is able to provide a high level of performance, rivalling that of the servers of just a few years ago. Linking them together with local area net-works (LANs) according to functional areas such as production-engineering, financial accounting, and management accounting will allow sharing of common databases.
Required: Prepare an entity relationship diagram (ERD) for the entities Ping has identified at Lobeam. Be sure to illustrate how EDI connections to vendors and customers relate to the rest of your ERD. Next, using the suggestions Ping received from Dave Hall, make a conceptual sketch of a computer technology platform that will satisfy the relationships of your ERD. Be sure to show where you would expect to find software modules that correspond to the various entities; that is, show which entities correspond to the various elements (LANs, workstations, databases, and so forth) of your technology platform.
SOLUTION TO DEMONSTRATION PROBLEM 1
After working with and interviewing people in production, engineering, and financial accounting, Ping and her project team members prepare an entity relationship diagram on page 116 that models the new enterprisewide ICBIS. Note how EDI connections from customers initiate actions by the customer orders and shipping (COS) entity, while other EDI connections to vendors are provided data by the purchase orders and receiving (POR) entity.
Ping presented this enterprisewide ERD to people in various areas of the firm to make sure that all parties were in agreement with it. After reaching a consensus, Ping and her project team members prepared a conceptual illustration of a technology platform design for the ICBIS that will support EDI and JIT, as shown.
|
ERD Model for the New Enterprisewide ICBIS |
|
This model will be presented in class |
Again, Ping was careful to include the EDI connections. Her design is based on three microcomputer LANs and also shows how future JIT implementation on the production floor will be connected to the ICBIS.
|
Technology Platform for the new enterprisewide ICBIS |
|
This model will be presented in class |
Review Questions
3.1 What is the purpose of an entity relationship diagram (ERD)? How do management accountants use it in developing an ICBIS?
3.2 List and briefly describe the management accounting entities.
3.3 Define a bill of materials.
3.4 Name three popular processors (i.e., computers) and six peripherals used in building a technology platform for an ICBIS.
3.5 Briefly describe how each of the following LANs is used, and discuss why these LANs are interconnected:
• The financial accounting LAN
• The management accounting LAN
• The engineering LAN
• The factory floor LAN
3.6 List the five generic types of devices for reading bar codes.
3.7 Discuss the value of using bar codes as part of an ICBIS that supports a manufacturing enterprise.
3.8 Define MRP and MRP II.
3.9 List the modules that make up an MRP II system.
3.10 List and briefly explain four problems solved with MRP II.
3.11 Define EDI. Explain how EDI can be used to form a metacorporation.
3.12 Name and briefly describe the entities comprising a full-blown EDI system. 3.13 What are the major EDI transactions?
3.14 List and briefly describe the benefits of EDI.
Chapter-specific Problems
These problems require responses based directly on concepts and techniques presented in the text.
3.15 Modeling with an entity relationship diagram (ERD). Customers purchase air compressors made to order. Each customer is assigned a specific account. Purchase orders are prepared by customers. Each purchase order must contain an account designation. The plant manager reviews the purchase orders and releases a work order to start work-in-process. After a compressor is completed, it is transferred to finished goods and inspected by the plant manager. The plant manager then releases the compressor for shipment to the customer.
Required: Construct an entity relationship diagram that describes the foregoing customer order process. The ERD should contain eight entities.
3.16 Modeling with an entity relationship diagram (ERD). The Pitout Company manufactures machines that remove the pits from peaches for canning. The company is considering integrating its manufacturing and capacity planning systems. Currently, manufacturing is controlled through a computerized material requirements planning (MRP) system. Capacity planning is performed by the combined expertise of a group of analysts.
The manufacturing process involves five departments: Marketing, Engineering, Production Control, Manufacturing, and Purchasing. The Engineering Department is responsible for preparing bills of materials. A bill of materials is similar to a recipe; it lists all the parts that are necessary to make a “peach pitter.” For example, each peach pitter requires ten general parts. To make one of the ten general parts requires another five parts. The Engineering Department makes sure that all bills of materials are current in the computer system. Each individual inventoried part necessary to put together a peach pitter is also recorded in the computer system. If the part must be manufactured, the manufacturing operations (called a routing) are stored in the computer separate from the part. If the part must be purchased, the price and lead time are included with the part. The quantity on hand is, of course, maintained for each part.
The manufacturing process is started by a forecast from the Marketing Department. For example, the Marketing Department might forecast that 20 peach pitters will be sold during the next quarter. This forecast is entered into the computer. The computer then produces a listing, based on the bill of materials, showing which parts must be purchased and which parts must be manufactured. This listing is called the Material Requirements Planning Master Report (MRPMR). Purchase and manufacture dates based on part lead times are included on the listing. The Purchasing Department uses the MRPMR for purchased parts to begin the purchasing process.
The Production Control Department uses the MRPMR for manufactured parts to schedule the production of manufactured parts. The Production Control Department issues work orders based on the MRPMR to communicate with the Manufacturing Department to actually produce the peach pitters. The company wants to make sure that it has enough capacity, in terms of people and equipment, to produce its peach pitters. If Pitout waits until a forecast is made and an MRPMR is generated, there won't be enough time to buy new manufacturing equipment and hire new people to facilitate the manufacturing process. An industrial engineer, working with a financial analyst and a marketing analyst, examines past peach pitter production and long-range marketing to plan future capacity requirements. The analysts use computer simulations to assist them in their decision making, but there is no link between the MRP system and the capacity planning system.
Required: Model the production system described above with an entity relationship diagram.
3.17 Quality performance rating. The number of parts passing an inspection point is 11,400, and the number of parts inspected at this point is 12,000.
Calculate the quality performance rating.
3.18 Vendor performance analysis. Following are data collected on Unicore, a vendor for the company where you work as a management accountant.
|
|
Current Year |
20x5 |
20x4 |
|
Number of parts inspected |
1,000 |
1,200 |
1,100 |
|
Number of parts rejected |
100 |
72 |
44 |
|
Quality performance rating |
? |
? |
? |
|
Total number of parts received |
? |
? |
? |
|
Number of late shipments |
10 |
7 |
5 |
|
Total dollars purchased |
$60,000 |
$70,800 |
$65,340 |
|
Total dollars at standard |
$50,000 |
$60,000 |
$55,000 |
|
Variance from standard |
? |
? |
? |
Required: Calculate the values for the question marks. Is vendor performance improving or getting worse? What action would you take concerning this vendor's performance?
3.19 Available-to-promise (ATP). Tranplex has 40 ten-inch valves on hand and a master schedule of 100 ten-inch valves. Booked orders are for 20 ten-inch valves.
Calculate ATP for Tranplex's ten-inch valves.
3.20 Converting MRP II modules to an ERD model. Take the modules of the MRP II software system illustrated in the chapter and convert them into an entity relation-ship diagram (ERD).
3.21 Identify costs and benefits of a bar code system. Here are some formulas that help quantify data entry costs:
• Filling-in-forms cost per day = Number of forms filled in per day x Characters
• per form x Writing time per character x Labor rate
• Keying cost per day = Number of characters keyed per day x Keying time per
• character x Labor rate
• Scanning cost per day = Number of characters scanned per day x Scanning time per character x Labor rate
• Errors per day = Number of characters per day x Error percentage
• Error correction cost per day = Number of errors per day x Correction time per error x Labor rate
• Rekeying cost per day to correct errors = Number of errors per day x Rekeying time per error x Labor rate
Viking Transport Company's management accountant has collected the following data:
• 2,000 paper forms processed daily
• 100 characters per paper form
• 2 seconds writing time per character
• $.005 per second labor rate for filling in forms
• 840,000 characters keyed per day
• 0.5 seconds keying time per character
• $.003 per second labor rate for keying
• 1,040,000 characters scanned per day
• .002 seconds scanning time per character
• $.0002 per second labor rate for scanning
• 10 percent error rate
• 5 minutes to trace and correct an error
• $.008 per second labor rate to trace and correct an error
• 0.5 seconds rekeying time per error
• $.003 per second labor rate for rekeying
• 300 working days per year
Calculate the annual savings from using a bar code system for data entry rather than a manual system based on filling in forms and keying. Calculate the annual cost of errors using manual methods.
Think-tank Problems
Although these problems are based on chapter material, reading extra material, reviewing previous chapters, and using creativity may be required to develop workable solutions.
3.22 Processors and their peripherals. Following is a list of various functions:
Processing large volumes of data in a centralized, secure location.
Front-end processor connected to the mainframe. Displaying a pleasing graphical and icon interface for system users.
Pointing the cursor at certain areas on a screen and clicking for processing.
A scanning device that can be held in an employee's hand for reading bar codes. A storage device that holds large quantities of data, both numbers and images, that cannot be easily erased.
A storage device that holds large quantities of magnetized data that can be easily read from and written to.
Required: Insert the name of the appropriate computer processor or peripheral in the space next to each function.
3.23 Building an ICBIS. Sunnydale, a wholesale food distributor for fast-food restaurants, is planning to develop a system that will allow its customers to place orders and retrieve account data via terminals. Sunnydale has traditionally taken orders over the telephone, but it has decided to install an order-entry network to reduce the cost of supporting its growing customer base and to serve as a foundation for new customer services. To anchor the network, Sunnydale is thinking about installing a server at the warehouse and one at the company's data center in its headquarters four blocks away.
Customers place orders from their terminals connected to the warehouse computer, which activates screens, formats transactions, generates shipping information, and acts as a front-end to the data center computers. The data center processes the orders, updates the database, and transmits order-filling instructions to the warehouse.
Required: Develop a technology platform for Sunnydale.
3.24 Building a network. Buggy-Wash, a nationwide car wash company, intends to install a voice, data, and video network that will permit centralized supervision of remote sites. Buggy-Wash's central headquarters, where centralized supervision will be conducted, is located in Chicago. Car wash sites are scattered throughout the country.
Required: Design a network using a telephone line for voice communications. Use a very small aperture terminal (VSAT) satellite system for transmission of data and video images. The processor at central headquarters is a mainframe. Each car wash site has a personal computer workstation that is used to transmit data to the computer at head-quarters and also to perform stand-alone processing for local needs. Each car wash site also contains headsets, hand-held monitors, video cameras, and sensors.
3.25 Organizational maps. In Thriving on Chaos: Handbook for a Management Revolution, Tom Peters gives two “organizational maps.” The Structured and Hierarchical Organizational Map is shown below:
|
The Flexible and Adaptive Organizational Map is shown on the next page. Neither organizational map looks like a traditional organization chart that one finds in management textbooks with a square box at the top labelled “President” or “Chief Executive Officer.” Both organizational maps include stakeholders, such as suppliers and customers, and both layouts are circular, moving from customers, vendors, and others in toward the corporate chieftains at each circle's center. But beyond the circular scheme, the two bear little resemblance.
The structured and hierarchical organizational map has a very tiny circle. This is the traditional out-of-touch corporate hub. Communication is downward and via the chain of command. Within the tiny circle lie the “brains of the organization.” Next are the functionally narrow cop/middle managers. First and foremost, middle managers are guardians of their functional turfs. The middle manager serves as a filter of information coming from the bottom and the top. Indeed, the flow of information, what there is of it, is hierarchical.
The flexible and adaptive organizational map is radically different from the structured and hierarchical organizational map. According to Peters, it is also the one found in today's more innovative, world-class enterprises, including the following:

|
Nucor |
Motorola |
|
Chaparral |
Microsoft |
|
Worthington Industries |
Neutrogena |
|
The Limited |
ServiceMaster |
|
Benetton |
Weaver Popcorn |
|
The Gap |
Johnsonville Food |
|
Intel |
|
Workers wander in and managers wander out. Customers and suppliers and other stakeholders are also connected to operations. The flexible and adaptive organizational map applies to any kind of organization. The flow of information is both vertical and horizontal, and internal and external. Middle managers are paid to make things happen among functional areas. Functional barriers do not exist. Frontline workers are trained in multiple jobs and routinely communicate with other frontline workers in other functional areas as well as communicating directly with vendors and customers.
a. Which organizational map will enable enterprises to be more competitive? Explain your answer.
b. Which organizational map fosters the team concept? Explain your answer.
c. Explain how the following terms apply to the flexible and adaptive organizational map:
• Electronic data interchange
• Groupware
• Enterprisewide modeling
d. Describe how an ICBIS supports the flexible and adaptive organizational map.
e. Research the information system's literature and discuss how the following terms relate to and support the flexible and adaptive organizational map:
• Interoperability
• Cooperative and enterprisewide processing
• Client/server
• End-user computing
• Downsizing
f. Which organizational map is supported by MRP II? Explain your answer.
g. Describe how the flexible and adaptive organizational map can improve the following:
• Productivity a Quality
• Product development cycles
• Customer service
• Management effectiveness
3.26 Working together. It's 7:30 A.M., time for the morning quiz at Eaton Corporation's factory. Ten frontline workers, each representing work teams, sit around a board-room table. “What were our sales yesterday?” asks a supervisor at the head of the table. A worker, glancing at a computer printout, replies that they were $625,275. “And in the month.” From another worker comes the response: $6,172,666. The staccato review continues on to other vital information: the cost of materials and supplies used the day before; the cost of labor, shipping, and utilities; the amount of defects and scrap; customer delivery; and so forth.
Out on the shop floor minutes later, a worker tells the plant manager how to save over $5,000 a year on welding electrodes. Other workers over the past year have come up with hundreds of ways to save money. Such ideas on improving operations have caused profits to increase 30 percent over the previous year. Workers in turn are rewarded for their suggestions. Eaton stresses kaizen, the Japanese term for continuous improvement. The workers' attitude is: If the company can't make money, you can't expect to have a job very long.
A team of workers built two automated machines on the shop floor for $80,000 and $93,000 each rather than the $350,000 and $250,000, respectively, that outside vendors would have charged. The machines do the most tedious work and allow workers to handle more challenging jobs. The workers operate in teams and are more or less their own bosses.
One team called the “Scrap Attack” has been struggling to achieve a 50 percent reduction in scrap metal. Along the way, the team has encountered other questions, such as why dies on one press lasted 25 percent longer than the same dies that forge the same gears on other presses. The team finally discovered that one press operator preheated the dies before using them, extending their life. Now that practice has been adopted throughout the plant at a savings of $50,000 a year.
Both financial and nonfinancial information is shared with all employees. The workers believe that access to this information gives everyone a sense of direction and appreciation for their accomplishments.13
a. Explain the reason for the early-morning boardroom exercise conducted by supervisors and frontline workers.
b. Why are Eaton workers motivated to provide suggestions to improve operations?
c. Discuss how an ICBIS and the visual factory concept can support the management style at Eaton.
d. Which of the two organizational maps in Problem 3.25 applies to Eaton? Explain your answer.
e. A few years ago, Eaton was not nearly as competitive and profitable as it is today. Give your opinion as to why Eaton has enjoyed this turnaround.
3.27 Designing an ICBIS for a university. State University has decided to hire you to develop and install a new ICBIS. The new ICBIS should support online student registration and all other major activities of the university.
Required: Using your knowledge of how a university works and material from the chapter, develop an entity relationship diagram and a technology platform for State University.
1. Robert D. Boyle and John J. Burbridge, Jr., “Who Needs a CIO?” Information Strategy: The Executive's Journal, Summer 1991, p. 14.
2. Arjan T. Sadhwani and Thomas Tyson, Financial Managers' Guide to Selecting and Implementing Bar Codes (Montvale, N.J.: Institute of Management Accountants, formerly the National Association of Accountants, 1990), Chapter 2. With permission
3. Carol J. McNair, William J. Mosconi, and Thomas F. Norris, Beyond the Bottom Line: Measuring World Class Performance (Home wood, Ill.: Dow Jones-Irwin, 1989), p. 15. With permission.
4. Reprinted with permission from Solving Business Problems with MRP II, by Alan D. Luber, Copyright 1991 Digital Press/Digital Equipment Corporation, 129 Parker Street, Maynard, MA 01754. 1 Ibid., p. 115
5. Ibid.
6. Ibid., p. 145.
7. Paul Saffo, “Computers Spell the Doom of Corporations As We Know Them,” Infoworld, July 8, 1991, p. 45.
8. Peters, op. cit., p. 337.
9. John Burch, “EDI: The Demise of Paper,” Information Executive, Winter 1989, p. 52.
10. Trevor I. Richards, “Implementing EDI: The Three Key Steps,” Interact, September 1991, pp. 44-45. With permission.
11. Cathey, op. cit., p. 48.
12. Martha M. Heidkamp, “Reaping the Benefits of Financial EDI,” Management Accounting May 1991, p. 43. Reprinted from Management Accounting. Copyright by Institute of Management Accountants, Montvale, N.J.
13. Adapted from Thomas F. O'Boyle, “A Manufacturer Grows Efficient by Soliciting Ideas from Employees,” The Wall Street Journal, Friday, June 5, 1992, pp. Al, A4.